Tag: application

How a File Format Exposed a Crossword Scandal

Vincent Warmerdam shared this Youtube video which I thoroughly enjoyed watched. It’s about Saul Pwanson, a software engineer whose hobby project got a little out of hand.

In 2016, Saul Pwanson designed a plain-text file format for crossword puzzle data, and then spent a couple of months building a micro-data-pipeline, scraping tens of thousands of crosswords from various sources.

After putting all these crosswords in a simple uniform format, Saul used some simple command line commands to check for common patterns and irregularities.

Surprisingly enough, after visualizing the results, Saul discovered egregious plagiarism by a major crossword editor that had gone on for years.

Ultimately, 538 even covered the scandal:

I thoroughly enjoyed watching this talk on Youtube.

Saul covers the file format, data pipeline, and the design choices that aided rapid exploration; the evidence for the scandal, from the initial anomalies to the final damning visualization; and what it’s like for a data project to get 15 minutes of fame.

I tried to localize the dataset online, but it seems Saul’s website has since gone offline. If you do happen to find it, please do share it in the comments!

Google’s Guidebook for Developing AI Product Development

Google’s Guidebook for Developing AI Product Development

I came across another great set of curated resources by one of the teams at Google:

The People + AI Guidebook.

The People + AI Guidebook was written to help user experience (UX) professionals and product managers follow a human-centered approach to AI.

The Guidebook’s recommendations are based on data and insights from over a hundred individuals across Google product teams, industry experts, and academic research.

These six chapters follow the product development flow, and each one has a related worksheet to help turn guidance into action.

The People & AI guidebook is one of the products of the major PAIR project team (People & AI Research).

Here are the direct links to the six guidebook chapters:

Links to the related worksheets you can find here.

Determine optimal sample sizes for business value in A/B testing, by Chris Said

Determine optimal sample sizes for business value in A/B testing, by Chris Said

A/B testing is a method of comparing two versions of some thing against each other to determine which is better. A/B tests are often mentioned in e-commerce contexts, where the things we are comparing are web pages.

ab-testing
via optimizely.com/nl/optimization-glossary/ab-testing/

Business leaders and data scientists alike face a difficult trade-off when running A/B tests: How big should the A/B test be? Or in other words, After collecting how many data points, or running for how many days, should we make a decision whether A or B is the best way to go?

This is a tradeoff because the sample size of an A/B test determines its statistical power. This statistical power, in simple terms, determines the probability of a A/B test showing an effect if there is actually really an effect. In general, the more data you collect, the higher the odds of you finding the real effect and making the right decision.

By default, researchers often aim for 80% power, with a 5% significance cutoff. But is this general guideline really optimal for the tradeoff between costs and benefits in your specific business context? Chris thinks not.

Chris said wrote a great three-piece blog in which he explains how you can mathematically determine the optimal duration of A/B-testing in your own company setting:

Part I: General Overview. Starts with a mostly non-technical overview and ends with a section called “Three lessons for practitioners”.

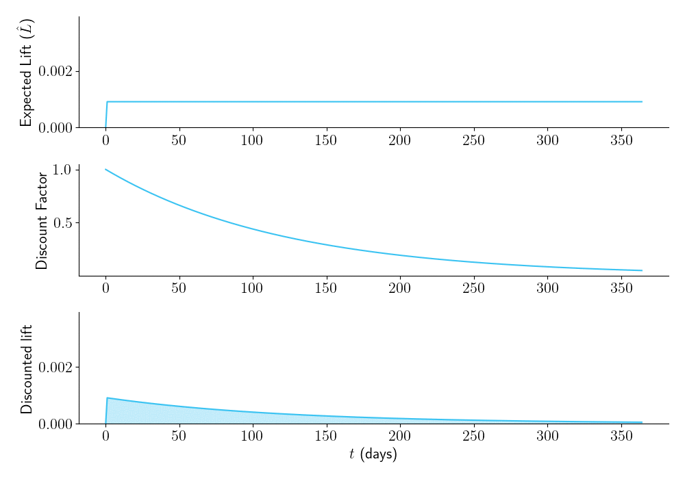
Part II: Expected lift. A more technical section that quantifies the benefits of experimentation as a function of sample size.

Part III: Aggregate time-discounted lift. A more technical section that quantifies the costs of experimentation as a function of sample size. It then combines costs and benefits into a closed-form expression that can be optimized. Ends with an FAQ.

Chris Said (via)

Moreover, Chris provides three practical advices that show underline 80% statistical power is not always the best option:

  1. You should run “underpowered” experiments if you have a very high discount rate
  2. You should run “underpowered” experiments if you have a small user base
  3. Neverheless, it’s far better to run your experiment too long than too short
Simulations shows that for Chris’ hypothetical company and A/B test, 38 days would be the optimal period of time to gather data
via chris-said.io/2020/01/10/optimizing-sample-sizes-in-ab-testing-part-I/

Chris ran all his simulations in Python and shared the notebooks.

The 12 Truths of Machine Learning – by Delip Rao

The 12 Truths of Machine Learning – by Delip Rao

In this original blog, with equally original title, Delip Rao poses twelve (+1) harsh truths about the real world practice of machine learning. I found it quite enlightning to read a non-hyped article about ML for once. Particularly because Delip’s experiences seem to overlap quite nicely with the principles of software design and Agile working.

Delip’s 12 truths I’ve copied in headers below. If they spark your interest, read more here:

  1. It has to work
  2. No matter how hard you push and no matter what the priority, you can’t increase the speed of light
  3. With sufficient thrust, pigs fly just fine. However, this is not necessarily a good idea
  4. Some things in life can never be fully appreciated nor understood unless experienced firsthand
  5. It is always possible to agglutinate multiple separate problems into a single complex interdependent solution. In most cases, this is a bad idea
  6. It is easier to ignore or move a problem around than it is to solve it
  7. You always have to tradeoff something
  8. Everything is more complicated than you think
  9. You will always under-provision resources
  10. One size never fits all. Your model will make embarrassing errors all the time despite your best intentions
  11. Every old idea will be proposed again with a different name and a different presentation, regardless of whether it works
  12. Perfection has been reached not when there is nothing left to add, but when there is nothing left to take away

Delip added in a +1, with his zero-indexed truth: You are Not a Scientist.

Yes, that’s all of you building stuff with machine learning with a “scientist” in the title, including all of you with PhDs, has-been-academics, and academics with one foot in the industry. Machine learning (and other AI application areas, like NLP, Vision, Speech, …) is an engineering research discipline (as opposed to science research).

Delip Rao via deliprao.com/archives/227

Delip [bio] is the VP of Research at AI Foundation where he leads speech, language, and vision research efforts for generating and detecting artificial content. You can find his personal webblog here.

Cover image via the-vital-edge.com/lie-detector

Causal Random Forests, by Mark White

Causal Random Forests, by Mark White

I stumbled accros this incredibly interesting read by Mark White, who discusses the (academic) theory behind, inner workings, and example (R) applications of causal random forests:

EXPLICITLY OPTIMIZING ON CAUSAL EFFECTS VIA THE CAUSAL RANDOM FOREST: A PRACTICAL INTRODUCTION AND TUTORIAL (By Mark White)

These so-called “honest” forests seem a great technique to identify opportunities for personalized actions: think of marketing, HR, medicine, healthcare, and other personalized recommendations. Note that an experimental setup for data collection is still necessary to gather the right data for these techniques.

https://www.markhw.com/blog/causalforestintro

Putting R in Production, by Heather Nolis & Mark Sellors

Putting R in Production, by Heather Nolis & Mark Sellors

It is often said that R is hard to put into production. Fortunately, there are numerous talks demonstrating the contrary.

Here’s one by Heather Nolis, who productionizes R models at T-Mobile. Her teams even shares open-source version of some of their productionized Tensorflow models on github. Read more about that model here.

There’s another great talk on the RStudio website. In this talk, Mark Sellors discusses some of the misinformation around the idea of what “putting something into production” actually means, and provides some tips on overcoming obstacles.

Cover image via Fotolia.